bilgi@sifadiyaliz.com
0(326) 227 56 00
Toggle navigation
ANASAYFA
KURUMSAL
Hakkımızda
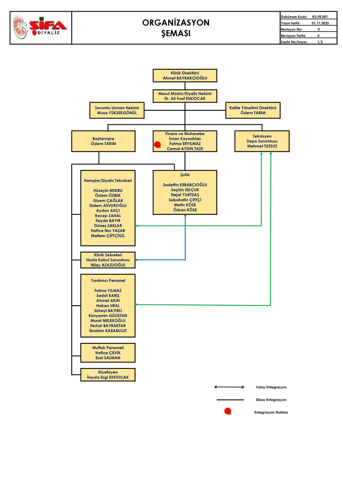
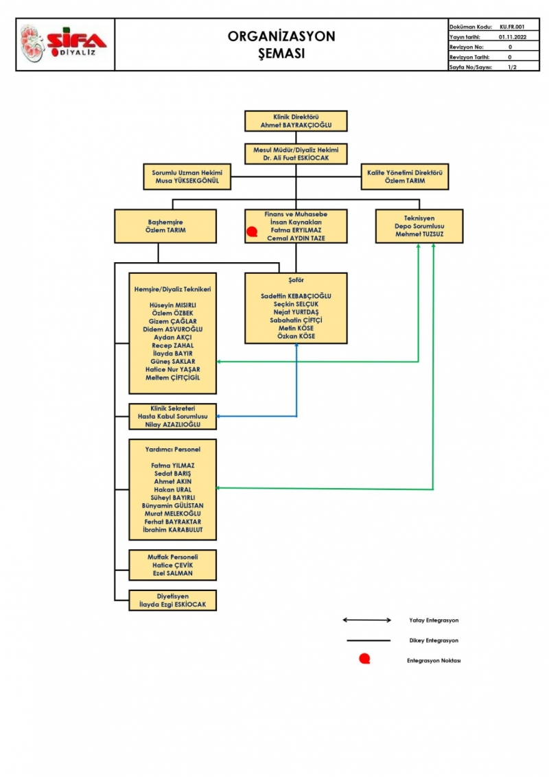
Organizasyon Şeması
Misyon - Vizyon
Galeri
NEDEN BİZ
Amacımız ve Yaklaşımımız
Merkezimizin Özellikleri
Tıbbi Donanım
Anlaşmalı Kurumlar
Sosyal İmkanlar
Kadromuz
Hasta Başvuru Şartları
Hizmet Verdiğimiz Alanlar
KALİTE
Kalite Organizayon Şeması
Kalite Çalışmaları
İNSAN KAYNAKLARI
İnsan Kaynakları Politikamız
İş Başvuru Formu
İLETİŞİM
İletişim Adresimiz
Hasta ve Çalışan Öneri Formu
Organizasyon Şeması
KURUMSAL
Organizasyon Şeması
Organizasyon Şeması